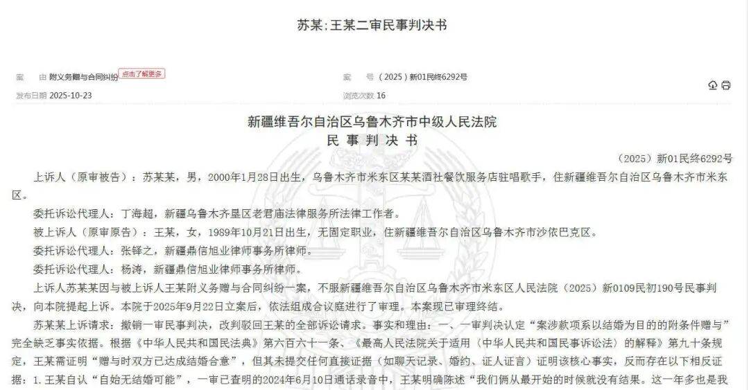
姐弟恋一年多花费近50万,36岁女子诉25岁男友,法院判决让人直呼清醒
36岁的女子王某,与25岁的酒吧歌手谈恋爱后分手。在一年多的恋爱时间里,王某在男友身上花费498,090元。分手后,她一气之下将前男友告上法院,要求其全额返还。...
36岁的女子王某,与25岁的酒吧歌手谈恋爱后分手。在一年多的恋爱时间里,王某在男友身上花费498,090元。分手后,她一气之下将前男友告上法院,要求其全额返还。...
在这个数字化时代,微信已经成为我们日常生活中不可或缺的一部分。它不仅提供了便捷的通讯方式,还集成了一系列实用的功能。其中,通过微信查询银行卡余额就是一项非常便利...